首 页
Home
考试种类
考试大纲
政策法规
考试服务
联系我们
关于我们
当前位置:
潍坊考试信息网
-
考试大纲
-
雅思/托福/TOPIK/出国留学
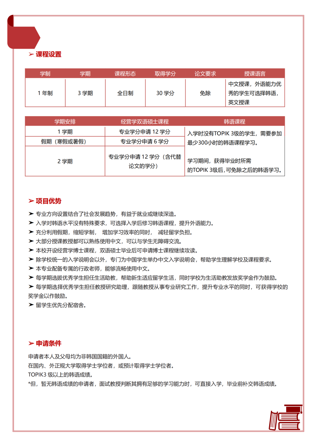
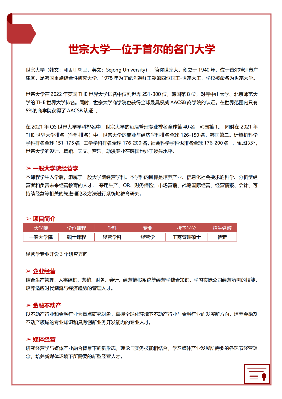
韩国世宗大学一年制【中韩双语-经营学】硕士
[ 更新时间:2023/6/5 20:41:23 ]
[ 点击次数: 次]
[
打印本页
]
次
详情咨询:0536-8830123 8709530
上一篇:
韩国世宗大学一年制【中韩双语-教育学】硕士
下一篇:
零语言,不看高考成绩入学QS436韩国世宗大学
[
关闭本页
]
您是本站第
位访客
潍坊考试信息网 版权所有
网站备案号:
鲁ICP备2022013033号